首页 > 天下粤商 > 粤商资讯 > 商务服务行业资讯

为什么2023申请新加坡EP自雇移民签证大量增加?

2023-09-08  0回应

官方 网站建设:企业、政府、学校网站建设、开发、运营,3D网页开发(广州13423640808,深圳13922266979,微信同号) *在线咨询

官方 丰业合作社:广东省级示范社,30多年原产地批发供应荔枝、圣女果、番石榴、火龙果等 #13922255007 *在线咨询 *填写收购意向

新加坡被公认为亚洲最适合居住的城市之一。它是一个文化大熔炉,吸引着来自各种不同文化和生活方式的人们在这里居住、工作和学习。

对于中国人来说,作为一个亚洲国家,新加坡尤其适合移民。新加坡护照是全球最强大的护照之一,免签证让持有新加坡护照的人可以自由出行到190个国家和地区,新加坡护照免签证国家:美国、英国、加拿大、西班牙、奥地利、比利时、丹麦、芬兰、法国、德国、希腊、香港、意大利、日本、韩国、荷兰、新西兰、挪威、波兰、葡萄牙、瑞典、瑞士、土耳其、阿根廷、智利、巴拿马、罗马尼亚、文莱、柬埔寨、哥伦比亚、哥斯达黎加、捷克、斐济岛、爱尔兰、肯尼亚、澳门、马来西亚、马尔代夫、墨西哥、菲律宾、斯里兰卡、越南等国家。

新加坡的教育水平在亚洲独领风骚。新加坡国立大学常年排名亚洲第一,在最新的QS世界大学排名中,新加坡国立大学和南洋理工大学并列全球第11位。这意味着在新加坡,中国人可以接受高水平的教育。

新加坡是全球四大金融中心之一,拥有稳定的政治环境、完善的法律法规和优越的地理位置。这些因素使得新加坡成为财富创造的理想地点。

新加坡也以其良好的治安环境而闻名,被评为世界上最安全的国家之一。这意味着在新加坡生活,人们可以享受安全和宁静的生活。

新加坡自雇EP移民一周获批!赶紧搭上新政前末班车

EP COMPASS(打分制度)

很多人对新加坡人力部即将在9月开始执行的EP COMPASS(打分制度)很困惑;很多朋友都会理解为新加坡政府在收紧相关的移民制度,其实不然。

因为这一次执行的打分制度只是将以前一直没有书面化的东西更加的透明化给大家,让雇主或申请人更加清晰的认可自己是否能申请到EP,为大家都节约了时间和精力;人力部是管理来新工作的,而不是管理移民的部门,新加坡政府的高包容性在这个新的政策下更好的体现出来,不是说没有学历就不可以,只要您是人才,新加坡政府一如既往的欢迎。

下面我们逐步分项解读一下:

除了月薪在新币22500以上,海外公司内部调动(不可以申请绿卡)或短期EP外其余的EP申请者都需要通过新的打分制度。

比较以前的EP申请,新的EP打分制度其实是在原有的基础上拆分成为了两个环节:

第一个环节就是薪资,简单的概括就是每月的基本薪资水平根据申请人年龄,公司的领域的不同必须在新币5000-新币9300以上;达到了这个第一环节要求后才进入第二环节打分环节;

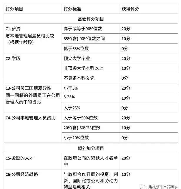
第二个环节就是EP COMPASS打分制度,简单的说申请人需要在以下4个基础评分和2个加分项共获取40分以上EP才有可能获得批准:

其中C1,C2,C5都是与申请人个人相关,C3,C4,C6是与公司相关,下面我们就来理理您够不够条件:

说明:位数指的是申请公司在同行业中目前相关指数的排名;例如目前建筑业本地管理人员20%位数的比例为45.4%,50%位数为59.1%

C1-薪资:这个其实比较好理解而且也和以前EP申请的条件基本没太大变化,新的政策让申请者更加清晰的了解到了各个行业不同年龄段EP申请者的薪水要求;具体薪水和可获评分如下:

C2-学历:凡是全球QS排名前100名,新加坡本地的政府大学或表单内的大学均可以直接获得20分,如果是名单以外的大学本科学历可以获得10分;获得20分的中国大学有:复旦大学,北京大学,上海交大,清华大学,中国科技大学,浙江大学,香港大学,香港科技大学,香港理工大学,香港中文大学;

C3-公司员工国籍差异性:简单理解就是在公司内同一外国国籍的人越少,分数越高;

C4-公司本地管理人员占比:这个是新加坡政府一路来的政策,类似于配额;为了保护本地人就业所以公司中本地管理人员占比越大越好。

其中C3,C4两项和公司相关的评分,政府为了更好的照顾中小企业当公司的管理人员少过25人的时候,默认这两项各获得10分;

综合以上我想很多朋友都可以看出来了和以前有变化吗?对于大型跨国企业来说他们的C3,C4基本不会是问题,而中小企业可以直接这两项获得20分;和以前的综合比较,可以单纯的理解为薪水比以前要求更高,同时政府更加强调了需要高学历人士进入到新加坡工作。

最近很多朋友向我们咨询关于自雇移民是否会受到新政策的影响,从前文可以看出不会有太多的影响,申请者只需要在专业的机构协助下根据要求逐步进行即可,同时在未来根据政府的政策适当的对公司的经营做出调整和变化,您的绿卡就来了。

最近,新加坡推出了自雇EP移民政策,为自主创业者提供了移民的机会。这一政策相对灵活,并且申请流程简化,对有意移民的人来说是个不错的选择。

综上所述,新加坡作为一个经济强势、教育水平高且生活水平优越的国家,对于中国人来说具备吸引力。无论是投资、教育、经商还是生活安全,新加坡都是一个值得考虑的移民目的地。


赞助商连接
3D开发
百度搜寻:《为什么2023申请新加坡EP自雇移民签证大量增加?
如本文侵权,请把本文相对应的原创链接及文章作者证明发至邮箱service@yuetol.com,核实后本站即删除。



相关话题Tags


相关内容


网友回应 更多回应(0) 进入可赞踩

发表回应
默认免登陆匿名发表
   

粤村镇点击此处一分钟即可智能化为您的村/镇 开通「某某村之窗」!其他类型注册:粤人 | 粤机构 | 公司


IT