LED 驱动电路的调制方式与保护方式
蓝粤网旗下网站
service@yuetol.com
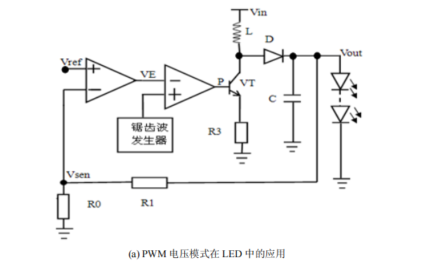
PWM制原理分析
图 2.4 PWM 电压模式在 LED 中的应用及波形图
脉冲频率调制(PFM)
PFM调制是LED驱动电源中另外一种运用比较广泛的调制技术。PFM(脉冲频率调制) ,其特点是在维持脉冲宽度恒定的情况下,对开关频率进行调节,从而实现对能量传输的控制,也将之称为“定宽调频”。常用的电压模式PFM调制如图2.5所示。采样电压Vsen加在比较器的反向输入端,当Vsen<Vref时,比较器输出为高电平。该高电平和振荡器的信号共同控制触发器从而使功率开关管导通。若Vsen>Vref时,比较器输出为低电平,该低电平通过触发器后,使触发器锁死,屏蔽了一部分时钟信号,使开关管截止。此时,电感中存储的能量传递到输出电容。PFM控制方式具备以下优缺点:(1)在较轻负载情况下输出效率很高,电路工作频率也较高,频率特性较好,输出电压调整率也高,同样也适用于电流(电压)控制模式。(2)缺点主要表现在:负载调整范围窄,输出滤波成本高。
图2.5(b)是对PFM调制的输出信号图,从图中我们可以看出,当Vref>Vsen时,输出信号是比较密集的脉冲波,当Vref<Vsen时,输出信号是比较稀疏的脉冲波,通过调节脉冲波稀疏的程度不同来调节输出电流的大小。
图 2.5 PFM 电流模式在 LED 中的应用及输出波形
过温保护电路设计方案
过温关断电路原理:当芯片温度高于某一设定值时,电路将采取某种方式对整个系统进行关断。另外,芯片为了防止热振荡(当系统温度在临界点附近波动时可能会导致电路状态反复切换,致使芯片的性能不稳定的过程),因此,需要加入迟滞电路,使芯片温度逐渐下降到更小值时,芯片才能启动电路,维持正常工作。在常用的功率集成芯片(IC)中都会设有过温保护模块,他们的原理基本一致,需要一个对温度比较敏感电路,一般采取与绝对温度成正比的电路,如Iptat产生电路,或者采取与绝对温度成反比的Ictat产生电路。因此,一般的驱动芯片中有以下三种形的过温保护电路:
1.将Iptat电路产生的电压与带隙基准电压Vref进行比较;
2. 将Ictat电路产生的电压与带隙基准电压Vref进行比较;
3.将Iptat电路产生的电压与 Ictat电路产生的电压比较。
其中,Ictat可以由MOS管(或三极管)的Vgs(或者Vbe)来产生,Iptat可由两个不同的三极管(或者MOS管)的电压差ΔVbe(或者ΔVgs)来产生,上述的三种基本形式,他们都是通过比较器的输出信号对电路进行控制。另外,为了防止热振荡,过温保护模块中需加入迟滞电路,当电路状态翻转后的状态仍能维持在温度点附近不变,通常,对比较的两个电压值进行适当修改能达到此效果,即系统状态翻转之后,改变其敏感点电压值或改变基准点电压值。改变敏感点电压值是指当电路输出状态翻转之后,继续将敏感点电压朝不利的方向移动,从而使电路恢复原状态时,留有一定的裕量。改变基准点电压值是指当电路输出状态翻转之后,继续将基准点电压往敏感点电压变化逆向移动,同样可使电路恢复时,留有裕量。改变敏感点电压值的方法有电阻分压或者电流分流两种,分别如图2.6和图2.7。
LED属于一种电流控制型器件,无论外接负载如何,LED驱动芯片都要提供恒定的输出电流。当某种原因,系统检测反馈电压过大,或者所接负载断开时,输出电压可能上升到超出芯片或者其它分立电路元器件所规定的额定电压,从而使之损坏,因此,我们需要提供保护,即过压保护。其次,电源电压的不稳定性也有可能使电路输出电压增大,超出了芯片内部元器件的耐压值,导致芯片不稳定或者失效。常见的过压保护的方法有:在过压保护点处接齐纳二极管,以提供限压泄流通道,使保护点电压限制在稳压二极管击穿电压处。因此,稳压管的参数要求严格,并且电路增加了外围元件导致成本增加。一种比较好的过压保护方法是:当保护点电压达到保护点时关闭系统电源,此方法跟过温保护类似,可能会引起电路反复的导通和关闭,因此,也需要加入迟滞电路来防止电压波动造成对系统状态的影响。在过温保护中我们详细的介绍了两种改变敏感点电压值的方法:电阻分压法和电流分流法。图2.8和图2.9分别为迟滞电路电阻分压,电流分流的过压保护方式。
官方 天下粤商:拓展粤商产业资源,网罗广府商家商业信息 *进入频道
官方 网站建设:企业、政府、学校网站建设、开发、运营,3D网页开发(广州13423640808,深圳13922266979,微信同号) *在线咨询
官方 全能网队:让企业内低性价比的网站运营/设计师下岗!网站运营/SEO/SEM/AI优化/品牌拓展/建站 *在线咨询
官方 丰业合作社:广东省级示范社,30多年原产地批发供应荔枝、圣女果、番石榴、火龙果等 #13922255007 *在线咨询 *填写收购意向
赞 Like