宽输入电压DC-DC要如何变换器设计与实现
蓝粤网旗下网站
service@yuetol.com
在电力电子的某些特定的场合或是特殊状态下, 输入电压会超出常规的变化范围,在很宽的区间内波动,而用电设备则要求被供给平稳的电压,比如在通信领域,由于各地电网电压规范不同,通讯电源需要适应宽范围输入;在新能源领域, 太阳能和燃料电池等供电的电力电子变换器也会不可避免的遇到电压大幅度波动的问题;在矿井等供电情况复杂、工作条件较差的场合,电源对输入电压波动的适应能力也至关重要。 实际中,输入电压渐变或跃变的情况远不止于以上三种,这就需要适应宽范围电压输入的电力电子变换装置作为连接波动 的电压供给端和恒压输出端的桥梁。 针对这一问题, 本文提出的方案设计一种具有宽输入直流变换的电路,对宽输入范围低压辅助电源的需求,目前有多家厂商提供了解决方案,其特点有输出恒压限流等,本文介绍一种升降压控制芯片LT8705,该芯片在具有以上特点之外还具有欠压和过流保护等功能,在使用的过程中更加方便、安全。
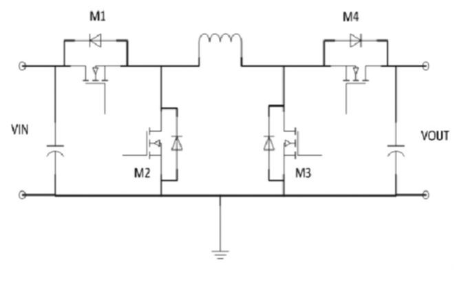
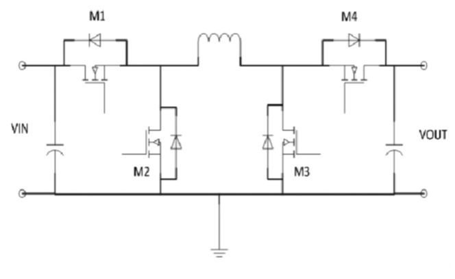
当输入电压低于22V时,M1一直导通M2一直关闭,M3与M4交替导通,即为BOOST拓扑结构,通过STM32单片机采集输出电压并通过ADC转换使用PID控制算法可使输出电压稳定在22V左右,以达到输出电压稳定的作用;当输入电压恰好为22V时,M1与M4一直导通,M2与M3一直关闭使输入电压经过M1、电感和M4到输出端;当输入电压大于22V时,M4一直关闭M3一直关断,M1与M2交替导通,即为BUCK拓扑结构,通过STM32单片机采集输出电压并通过ADC转换使用PID控制算法可使输出电压稳定在22V左右,以达到输出电压稳定的作用。虽然电路较为简单便于焊接,但是软件部分较难控制。
采用改进型的BUCK-BOOST拓扑结构如图3所示,也可以看作为先是BOOST升压后是BUCK降压,无论输入电压为多少都是经过BOOST(M1和M2交替导通)升压至某一个值(比如35 V),再经过BUCK(M3和M4交替导通)降压至22V,通过STM32单片机采集输出电压并通过ADC转换使用PID控制算法调整M3和M4的占空比可使输出电压稳定在22V左右,这样的话就可以避免过渡区,软件比较容易实现,但是电路比较复杂焊接较困难。
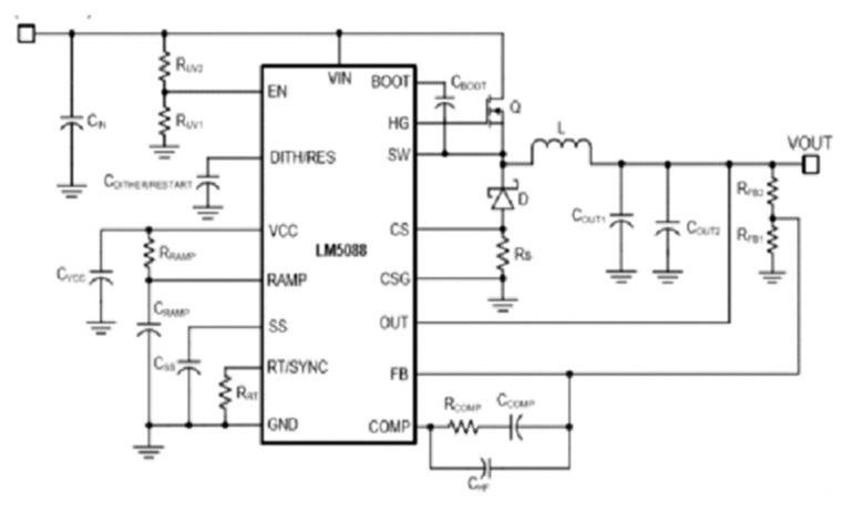
1级采用LM5122同步升压芯片如图4所示, 无论输入电压是多少都将电压升至某一个值(比如35V),2级采用LM5088异步降压芯片如图5所示, 将1级输出电压将至22V,优点是输出电压比较稳定,但是电路焊接较困难,难 于调试,成本较高,效率也很难保证。
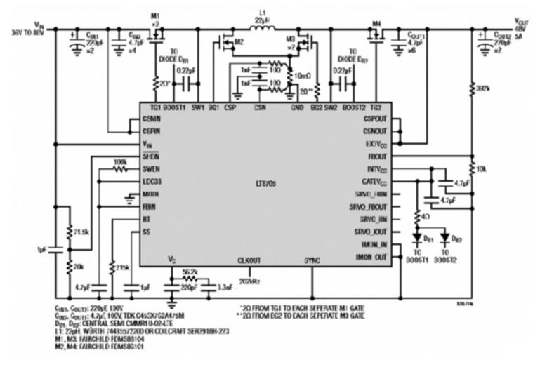
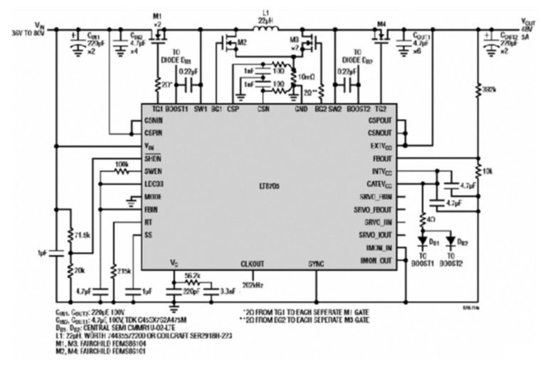
采用BUCK-BOOST芯片LT8705如图6所示,LT8705是一款高性能降压-升压型开关稳压控制器,其可在输入电压高于、低于或等于输出电压的情況下工作,其输出电压更加稳定。
官方 天下粤商:拓展粤商产业资源,网罗广府商家商业信息 *进入频道
官方 网站建设:企业、政府、学校网站建设、开发、运营,3D网页开发(广州13423640808,深圳13922266979,微信同号) *在线咨询
官方 全能网队:让企业内低性价比的网站运营/设计师下岗!网站运营/SEO/SEM/AI优化/品牌拓展/建站 *在线咨询
官方 丰业合作社:广东省级示范社,30多年原产地批发供应荔枝、圣女果、番石榴、火龙果等 #13922255007 *在线咨询 *填写收购意向
赞 Like