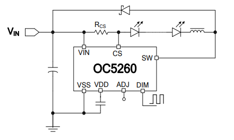
欧创芯(OCX)OC5260——60V/2.5A高调光性能、高电流精度的降压恒流
蓝粤网旗下网站
service@yuetol.com
官方 天下粤商:拓展粤商产业资源,网罗广府商家商业信息 *进入频道
官方 网站建设:企业、政府、学校网站建设、开发、运营,3D网页开发(广州13423640808,深圳13922266979,微信同号) *在线咨询
官方 全能网队:让企业内低性价比的网站运营/设计师下岗!网站运营/SEO/SEM/AI优化/品牌拓展/建站 *在线咨询
官方 丰业合作社:广东省级示范社,30多年原产地批发供应荔枝、圣女果、番石榴、火龙果等 #13922255007 *在线咨询 *填写收购意向
赞 Like