欧创芯(OCX)降压恒压“芯”选择——OC5816
蓝粤网旗下网站
service@yuetol.com
OC5816不仅具备高效稳定的电源转换能力,而且在功耗控制、温度管理等方面都表现出色。它能够适用于多种电子设备,为它们提供稳定可靠的电力支持。
OC5816芯片应用于:
· IOT:智能家具
· 拓展坞辅助电源
· 路由器控制系统
· 小家电辅助电源等
· DSL调制解调器分布式电源系统
· 数字机顶盒、平板电视和显示器、笔记本电脑
OC5816芯片的特点有:
· 高效率
· 4.5V~18V输入电压范围
· 2A电流输出
· 集成肖特基二极管
· 固定频率的峰值电流模式
· 过冲限流、热关断、软启动
封装规格
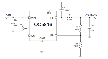
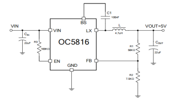
典型应用电路
方 案 特 点
· 集成续流二极管、
· 场效应管、
· 无需外围电路设置工作频率
方案实物图
效率曲线
负载调整率
待机功耗
芯片温升
输出电压纹波
官方 天下粤商:拓展粤商产业资源,网罗广府商家商业信息 *进入频道
官方 网站建设:企业、政府、学校网站建设、开发、运营,3D网页开发(广州13423640808,深圳13922266979,微信同号) *在线咨询
官方 全能网队:让企业内低性价比的网站运营/设计师下岗!网站运营/SEO/SEM/AI优化/品牌拓展/建站 *在线咨询
官方 丰业合作社:广东省级示范社,30多年原产地批发供应荔枝、圣女果、番石榴、火龙果等 #13922255007 *在线咨询 *填写收购意向
赞 Like